La porte inclusive:
La porte inclusive permet un contrôle plus strict, celle-ci est proche de la porte parallèle:

La porte inclusive est symbolisée par un losange contenant un rond en son centre. Un branchement inclusif peut déclencher plusieurs sorties simultanément.
Toutes les entrées doivent êtres valides pour que le flux continue.

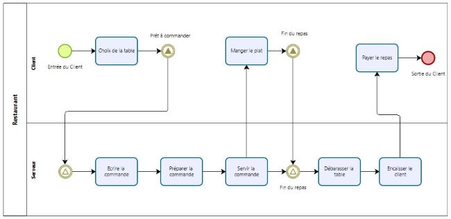
Sous-Processus et type d'activité:

La première tâche est réalisée par une personne à l'aide d'une application , il s'agit d'une activité utilisateur.
La seconde tâche représente un sous-processus qui est celui de 'préparer la commande';
Ce sous-processus est matérialisé juste en-dessous.
Ensuite la troisième tâche est une activité réalisée manuellement, il s'agit d'une activité manuelle.
Il y a 3 types d'évènements:
- "CATCH" - Evènement de départ, cet évènement est généralement représenter par un rond vert ou un rond avec une fine bordure légèrement plus foncée. Il doit au moins avoir un flux séquentiel sortant.
- "EMISSION ET RECEPTION" - Evènement qui intervient au cours du processus, il doit avoir un flux séquentiel entrant et un flux sortant.
- "THROW" - Evènement symbolisé par un rond rouge ou un rond avec une bordure foncée, celui-ci termine le flux du processus, il doit au moins avoir un flux entrant.
Les Messages:
Il constitue le moyen de transmettre des données d'un processus à un autre.
Il est donc possible de démarrer un processus avec les données provenant d'un autre processus.

Signal
Un signal unique est émis et peut être reçu par plusieurs signaux, utile si vous désirez déclencher plusieurs actions en parallèle.

Minuterie:
Les minuteries permettent de définir des durées de temps durant lesquelles le processus sera en pause.
Un exemple simple comme le contrôle des heures de travail pour acquitter le salaire mensuel est déclenché à chaque fin de mois.
